本文由CIAPH根据《医药出海数字化转型峰会》上的嘉宾专题讲解整理而成
近年来,随着经济发展、环境变化、人口老龄化进程加快,全球医药行业都在快速变化,中国医药行业的发展更是呈现出鲜明特点:行业产业链正在健全,在全球“抗疫”中,我国医药制造能力成为全球战疫中的重要力量,同时,“一带一路”国家战略实施、第四次“区域全面经济伙伴关系协定(RCEP)”签署等,也为中国企业出海提供了更多政策红利。在此背景下,中国医药企业迎来重大发展契机和出海黄金期。
在此背景下,CIAPH联合微软举办了《医药出海数字化转型峰会》线上专题会议,助力药企抓住发展契机、加快全球化进程,传递信息化和数字化经验。
此次专题会议上, 普华永道管理咨询医药行业合伙人蔡景愚详细解读了药企出海中面临的多方挑战、合规合法问题。同时,特别邀请到数字化战略以及全球化处于行业领先地位的迈瑞医疗IT总经理吴庆赟,与微软中国区首席运营官邹作基,就药企推进全球化战略时,借助数字化工具提升运营效率的经验,进行了高峰对话。

蔡景愚 普华永道管理咨询医药行业合伙人
【引言】普华永道是耳熟能详的四大会计师事务所,同时也包含税务、法务、管理咨询、交易咨询等业务,管理咨询业务范围涵盖战略咨询、运营咨询、财务咨询、组织与人力咨询、IT技术咨询等等。在医药行业,普华永道服务的客户有外资企业、生物创新药企、传统医药企业,还包括医疗器械集团,主要提供从战略到落地、整合等一整套服务。
一、详解医药出海企业现状与机遇
蔡景愚认为:探讨企业出海的话题,一定要立足于一个更大的范围去判断,尤其医药行业,处于高度管制的背景下,因此任何创新、数字化、国际化动作都要考虑到政策方面的影响。过去5年,我国医药行业掀起了药改的热潮,新政策的出台,基本上重塑了医药产业的政策环境和运营环境,客观上鼓励了药企创新,从传统的仿制药企向高质量、高水平的仿制药企业迈进。当然医疗器械公司也不例外,同样在不断寻求创新和质量提升。
“我认为,医药出海的企业,可以大致分为三个类别,第一个是创新药,第二是仿制药,第三个是医疗器械。”
首先来看创新药领域:
近年来能够明显看到的,是中国企业的海外并购热潮逐渐消退,受到地缘政治和严格监管的影响,海外并购明显放缓。中美贸易的摩擦已经延伸到海外投资的审查领域,对于出海企业的财务、金融、合规等方面提出了更高的要求。虽然过去5年中国企业出海并购的热潮跌入谷底,但是中国企业对于全球最优质产品资源的热情持续火热。由于股权交易不可行,所以“license-in”的交易方式被中国生物药企广泛认可,并且仅2020年的交易金额就非常惊人。

近两年对于“license-in”模式也出现了一些争议,集中体现在以下几点:第一,随着我国企业不断购买,标的物的估值水涨船高,甚至出现了估值泡沫;第二,很多企业为了上市,通过“license-in”补充研发管线,但是自身研发能力薄弱;第三,这种方式极易使买入方对授权方产生过度依赖。如果一家企业未来5年或者10年的销售额中,有大量的销售收入都是依靠“license-in”的方式来支撑,那么能够断定,该企业的盈利模式和盈利水平将会具有很强的不确定性,而且将影响到其在资本市场的估值以及未来成长。

当然随着本土药企的不断发展,我国的医药企业也开发出很多创新药,除了服务于中国市场,这些企业同样希望能够快速占领海外市场,当企业不具备成熟的国际运营能力时,通过“license-out”的方式,将产品推向海外,进行商业化是一种很好的方式。目前可以看到我国药企“license-out”的产品数量是非常可观的,随着医药企业自身能力的增强,海外运营能力的提升,积极开展全球临床试验,将摆脱“license-out”模式下对于外方的依赖。

其次,来看仿制药领域:
中国历来是传统的原料药出口大国,随着我国药品质量的不断提高,不但要出口原料药,还要出口更多制剂。从全球视角来看,印度是生产和出口大国,欧美国家是消费大国。疫情期间,受到我国原料药供应的影响,印度仿制药缺少原料,直接影响到了欧美乃至全球其他国家的药品供料。2020-2021年,中国率先从疫情中突出重围,可见过去行业要求的缩紧,对于我国药品质量的稳步提升起到了非常积极的促进作用,并且中国在全球药品供应链中的地位不言而喻。过去更多出口商倾向的出口地区是对于药品生产质量要求不高,注册流程不复杂的非法规国家,随着我国药品质量的提升,以及全球供应链的供应危机,近年来我国向美、欧、日为代表的法治国家出口的数量和比例都在不断提升。

最后来看医疗器械领域:
医疗器械与药品的情况非常相像,近年来由于地缘政治的原因,海外并购受到了很大的影响,中国通过股权收购的方式获得产品的数量明显下降。从另一方面来说,美国调高了中国医疗器械的关税,直接导致中国出口海外医疗器械出口额的下滑。但是在疫情期间,部分医疗器械迎来了爆发式的增长,例如呼吸机、制氧机、手套、防护服等等。客观来看,疫情为中国的医疗器械提供了一个难得的机遇,首先中国的医疗器械有机会登上国际舞台,能够创立品牌效应,其次能够在竞争对手产能不足的情况下,迅速提升我国产品的国际市场占有率。但是如何将短期机遇转化为一个长期的机遇,需要企业不断积累相关的经验,提高研发、生产、销售的能力。

对于出海企业来说,将会面临着合规、数据安全、信息保护等多个挑战。以中国为总部的跨国药企如何对海外业务实施管控,也是企业在重点思考的问题,研发数据怎样流动、生产质量能否符合国际标准、海外营销如何定价等问题,都亟需我国的药企去解决。数字化手段对于加强中国总部对海外业务的管控支持和赋能,会起到非常重要的作用。除此之外,数字化对于提升企业的运营效率也会带来重要的帮助。根据普华永道在医药行业的数字化项目实践经验来看,大多企业的战略目标可以用三个“E”来表达,第一个是Efficiency,也就是提升企业的运营效率;第二个是Experience,通过数字化方法优化医生或者患者的体验;第三个是Eco-system,构建一个以患者为中心的生态系统。

二、结合实践的数字化赋能介绍
在分析了医药出海企业面临的机遇和挑战后,蔡景愚也结合具体案例,介绍了药企在数字化转型的实践经过,也给计划出海企业带来借鉴。
在制药行业,核心的两个痛点就是精准营销和优化患者体验。
精准营销有两个驱动因素:一个是在中国政策改革的情况下,很多过期原药和仿制药未来都将走向成本下降、价格下降、服务更多患者的业务模式。在这样的模式下保持庞大的地推团队,创建一个几千人的销售团队,管理的难度极高。此外,诸多药企一方面搭建线下的传统营销团队,另一方面也在探索线上的精准营销工具、平台、方式方法,从而建立新的商业模式。
优化患者体验:大量制药企业都会通过数字化手段来优化患者的体验,大致可以分为三种模式:第一是赋能基层医疗,解决处方可得性问题;第二是居家疾病管理,解决用药依从性问题;第三是发展医药电商,解决药品可及性的问题。

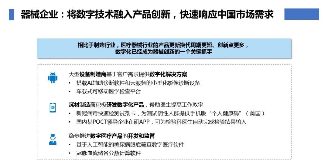
除了制药企业以外,医疗器械公司也在进行积极的探索。对于一些大型的设备制造商来说,开拓数字化解决方案的愿望非常强烈。比如我国的基层诊疗具有分级诊疗的趋势,因此一些大型的影像设备可以做的更小、更便宜、更容易操作,同时可以搭载云服务、AI软件等,方便基层医生进行判断。对于偏远山区来说,车载式移动医学检查平台也是一个非常好的尝试。耗材制造商同样积极研发数字化产品,帮助医生提高效率,例如新冠病毒快速检测试剂卡,能够与手机APP进行互联,可以为参与测试人群提供相应的服务等等。国内某POCT领导企业研发的APP,能够为检验科医生自动完成检验结果输入,大大提升工作效率。除了设备与耗材,数字医疗产品的开发和监管已经从理论进入到了现实,例如基于人工智能的糖尿病眼底筛查、冠脉血流储备的分数计算等等。总而言之,相比于药品,医疗器械行业的产品更新速度更快,创新点更多。数字化也已经成为医疗创新中的一个非常关键的抓手。

引用普华永道在医药行业的数字化项目实践经验,蔡景愚介绍到:药企在推进任何一个数字化转型项目之前,都应该用“3E”模型去思考,到底要达成一个什么样的目标,制定了相应的目标后,要充分结合现有的产品特性以及竞争态势,明确要通过数字化促进产品的销售,还是作为一个新的业务增长点。值得注意的是,企业在做数字化转型的时候,不仅要考虑未来的收益,也要充分考虑新技术带来的成本。整个数字化转型战略到落地的过程中,一方面要保证内部组织能力、人才架构、信息安全,同时要需求一些优秀的外部合作伙伴,内外共同促进企业出海,加速企业的数字化、全球化进程。

高峰对话:《迈瑞医疗全球化与数字化转型方法论》

对话嘉宾:图左:邹作基 微软中国区首席运营官 图右:吴庆赟 迈瑞医疗IT总经理
迈瑞医疗是全球领先的医疗设备供应商,在境外拥有40家子公司,全球员工近万人,主营业务覆盖生命信息与支持、体外诊断、医学影像三大领域,充分帮助世界改善了医疗条件、提高了诊疗效率。迈瑞医疗自身的数字化战略以及全球化程度,处于行业领先地位。
微软中国区首席运营官邹作基:大家好,我是Microsoft China的COO Horace,在疫情期间,我们尝试了多种方法与不同行业的客户进行交流。本次我们有幸邀请到疫情期间外界关注度极高的迈瑞医疗的IT总经理吴庆赟吴总,为大家带来分享。迈瑞医疗的全球化之路已经走了很多年,如今已覆盖190个国家,在整个全球化的过程中,作为迈瑞医疗的IT总经理,吴总对于迈瑞医疗的IT建设有何感受?
迈瑞医疗IT总经理吴庆赟:提到疫情,迈瑞医疗与抗疫是息息相关的,迈瑞医疗有三大产品主线,分别是监护、医学影像、体外诊断。在今年的新冠疫情爆发期间,迈瑞医疗积极参与到全球的抗疫行动中,做出了很大贡献。期间集团的数字化、信息化、全球化战略发挥了重要的积极作用。在迈瑞医疗的11年从业过程中,我个人经历了迈瑞医疗的整个本地化、区域化、全球化过程,由于医疗行业管控较严,所以对于业务、数字化、信息化的要求非常高,期间对于业务流程、管理模式的创新是颠覆性的。如果没有数字化与信息化的助力,迈瑞医疗无法做到高效的全球化运营。整个从本地化到全球化的改变是非常大的。
微软中国区首席运营官邹作基:相信目前不同行业的很多企业都会有出海的计划,也想要寻求更多的相关经验。微软本身也是一家通过数字化转型实现发展的企业,企业的数字化转型过程中有四个关键的内容:赋能员工、客户交流、优化运营、创新产品,还有一个重要的部分就是数据,怎样将四个部分的数据打通?很多企业在数字化转型的过程中,都将面临着来自于以上四个内容的挑战。对于以上四个方面的内容,吴总有什么观点?另外在员工赋能上,迈瑞医疗有哪些成功经验?
迈瑞医疗IT总经理吴庆赟:迈瑞医疗的全球化历程中在以上的四个领域都做了大量的工作,其中IT部门着重打造5大核心能力:高质量交付、优异的运营、业务的洞察、创新、合规。在数据方面,将数字转化为信息,从而能够对市场、用户、产品有更深层次的洞察,以形成应对的策略和方法。在创新领域,迈瑞医疗的IT部门由过去被动满足业务的需求,转化为与业务齐头并进,共同发展。在推进数字化转型的过程中,传统与创新的平衡是非常重要的,对于迈瑞医疗来说,是无法完全颠覆传统的模式进行创新的,但是我发现在保证合规的要求下,借鉴其他行业的做法,也是一个重要的创新机会点。
微软中国区首席运营官邹作基:企业的全球化面临诸多挑战,并不是创新就要将所有以前的东西替代,同时面对不同国家之间的要求差异,如何实现员工的协同赋能是企业出海必须解决的问题,安全问题也不容忽视,迈瑞医疗是如何应对这些挑战的?
迈瑞医疗IT总经理吴庆赟:迈瑞医疗从本地化到全球化的进程中,根据业务的战略、管理的要求制定了一个目标,就是“anytime,anywhere”,实现员工协同,管理触角的覆盖,保证迈瑞医疗不断壮大,同时不牺牲发展的速度。在整个过程中,数字化工具十分重要。随着业务范围的不断延伸,一个更加严峻的挑战出现了,就是信息安全,从诸多企业的相关案例中可以看出,信息安全的重要性不言而喻,虽然远程办公等技术手段为企业带来的方便,如果不能将信息安全落实到位,将为企业带来不可估量的损失。
微软中国区首席运营官邹作基:随着疫情的不断好转,能够看出远程办公以及现有的一些工作方式也不会回归到最初的样子。目前市场上有很多不同的数字化工具,对于微软来说,也在不断进行优化,以提高客户的使用体验。作为甲方企业,吴总是否感知到了微软在产品以及文化上的变化?
迈瑞医疗IT总经理吴庆赟:我深切感受到了微软巨大的变化,客观来说,以往迈瑞医疗与微软的交互方式非常单一,而且没有黏性。其中有一段经历令人印象深刻,在2018年左右,迈瑞医疗提出让微软的服务团队证明自身价值,微软团队通过与业务的深度沟通交流,提出了一整套方案。集团于2019年实施,恰逢2020年爆发新冠疫情,所有的系统都发挥了重要的作用,由于先前已有相应的计划,系统落地效率极高,这是一次非常好的体验。
微软中国区首席运营官邹作基:对于微软的Digital Feedback Loop,很多客户不知道从何处开始,微软更多的会建议客户从Workshop开始,逐步明确发展的方向。对于迈瑞医疗来说,吴总认为未来我们将在哪些领域能够开展更加深度的合作?
迈瑞医疗IT总经理吴庆赟:正如大家所见,微软如今正在快速的发展,已经成为了一个非常不一样的公司,对于迈瑞这种全球化企业来讲,我认为与微软的合作在安全、云、工具上还有非常大的空间,当然对于微软工具的运用,怎样充分发挥它的潜力,将是一个持续优化的过程。



